發佈時間:
轉知牙技師全聯會|2026學術論文暨臨床實務海報競賽

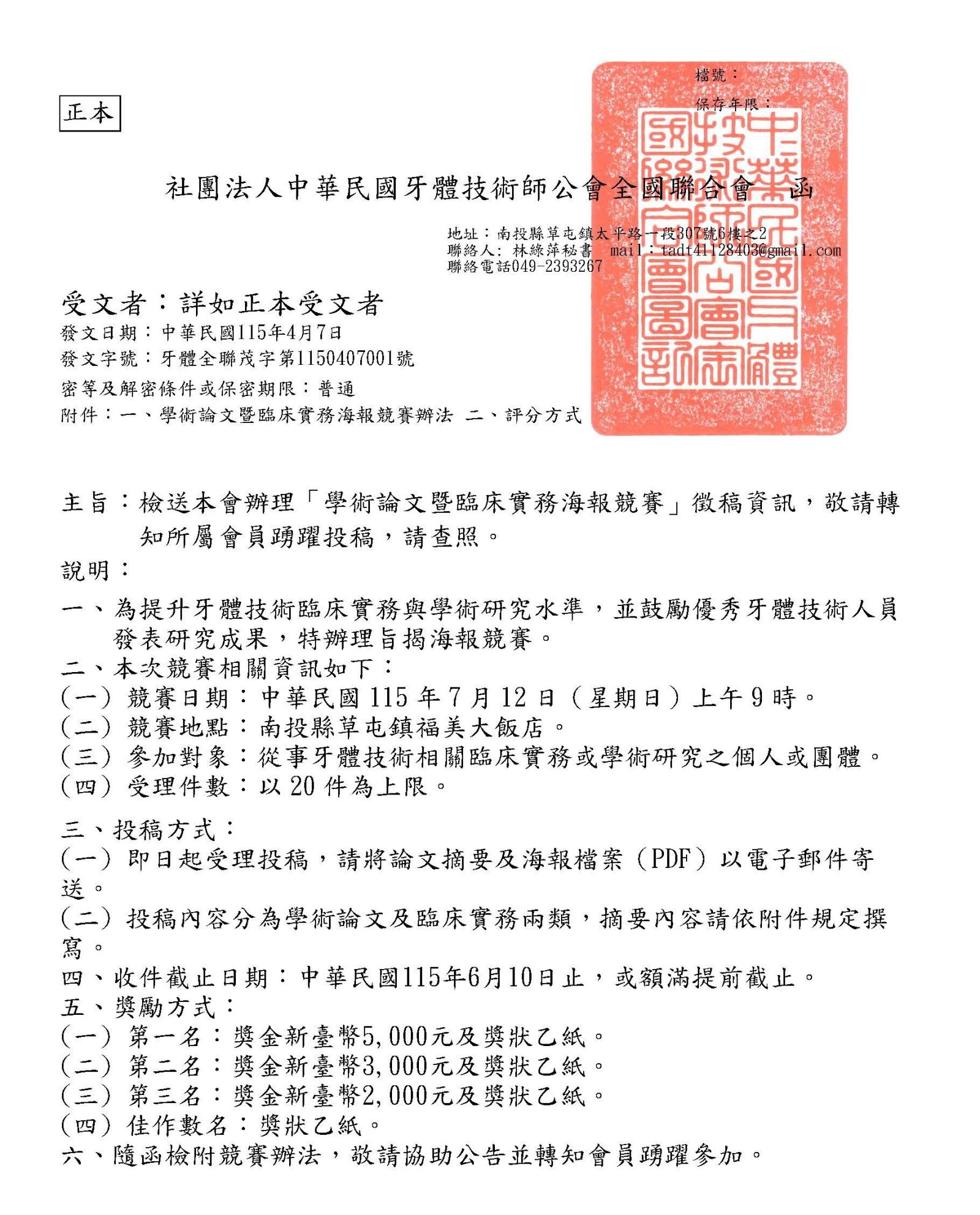
為提升牙體技術臨床實務與學術研究水準,並鼓勵優秀牙體技術人員分享研究成果,
社團法人中華民國牙體技術師公會全國聯合會特舉辦「學術論文暨臨床實務海報競賽」,歡迎踴躍投稿參加!





社團法人中華民國牙體技術師公會全國聯合會特舉辦「學術論文暨臨床實務海報競賽」,歡迎踴躍投稿參加!
📅 競賽日期:115年7月12日(星期日)上午9時
📍 競賽地點:南投草屯福美大飯店
👥 參加對象:牙體技術相關臨床實務或學術研究之個人或團體
📌 收件截止:115年6月10日(或額滿20件提前截止)
🏆 獎勵方式
🥇 第一名:獎金5,000元+獎狀
🥈 第二名:獎金3,000元+獎狀
🥉 第三名:獎金2,000元+獎狀
🏅 佳作數名:獎狀乙紙
📧 投稿方式:
請將 論文摘要PDF與海報PDF
寄至:tadt41128403@gmail.com




